做白内障手术选择正规医院是关键,新(xīn)视界眼科(kē)医院安全有(yǒu)保障,保障每一位近视手术者的安全。
長(cháng)沙宏朗眼科(kē)医院是湖(hú)南省首家國(guó)际化高品质的大型专业眼科(kē)医院,省、市、區(qū)医保定点机构。美國(guó)眼科(kē)中心专家指导医院、德國(guó)蔡司示范医院,高端医疗设备同步國(guó)际技术与國(guó)际接轨,率先引进國(guó)际前沿先进设备。该院广泛汇集國(guó)内知名眼科(kē)专家,全面开展眼科(kē)临床、教學(xué)、科(kē)研、防盲和學(xué)术交流等活动,是一所集公益性、普及性和多(duō)功能(néng)性為(wèi)一體(tǐ)的现代化大型专业眼科(kē)医疗机构,无论在眼科(kē)疾病治疗技术还是设备均以代表世界先进水平。
权威专家团队医院汇集全國(guó)知名眼科(kē)专家,同时有(yǒu)湖(hú)南省知名教授及管理(lǐ)专家加盟,成立了以湖(hú)南数十名专家為(wèi)主體(tǐ)的宏朗名医堂,全面提供技术支持。長(cháng)沙宏朗要医院作為(wèi)德國(guó)蔡司医疗机构中國(guó)地區(qū)示范學(xué)医院,大力引进副主任医师、主任医师、教授、博士等资深专业人士,加强对外學(xué)术交流,定期委派专家、教授参加高端學(xué)术交流,整體(tǐ)专家力量及技术水平达到湖(hú)南省前列。
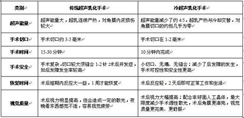
白内障冷超乳手术又(yòu)称為(wèi)无灼伤的超声乳化手术。其采用(yòng)的新(xīn)扭动超声与同轴微切口专利技术,配合各种先进的人工晶體(tǐ)植入,使白内障手术不再是单纯的脱盲复明手术,而是实现了从复明手术向屈光手术的飞跃,大可(kě)能(néng)地满足人们“看得见”、“看得清”的愿望!
【技术原理(lǐ)】白内障冷超乳技术是通过手术将混浊的晶状體(tǐ)摘除,然后植入一枚人工晶體(tǐ),也就是人们常说的人工晶體(tǐ)植入术,从而使得患者视力增加,甚至恢复到正常。与普通超声乳化手术相比,冷超乳把普通超声乳化连续产热过程变成了产热与冷却交替的过程,因此超声过程中产生的热量明显减小(xiǎo),不会灼伤角膜组织,术后恢复快,视力更佳。
冷超乳技术治疗白内障的优势:1、手术切口小(xiǎo):传统手术切口8-12mm,超乳手术切口2.8-3mm,冷超乳只有(yǒu)2.2mm。
2、安全性高:手术控制更好,安全性高,人工晶體(tǐ)植入更安全、可(kě)靠,基本无痛。
3、恢复快:微创技术不出血、无缝合,术后反应轻,切口愈合快,视力好。
4、视觉效果好:视力恢复快而好,术后散光小(xiǎo),更利于矫正或控制术后散光。
5、无需住院:术后1小(xiǎo)时即可(kě)回家。使用(yòng)非球面晶體(tǐ)的患者,术后2-3天即可(kě)恢复正常生活。
6、无须等白内障成熟就能(néng)手术:提前解除不便与痛苦,且手术越早损伤越轻微。
上一篇:先天性白内障会遗传吗?